Find Maximum Consecutive Ones
This problem feels like a little puzzle you can solve one step at a time. In Find Maximum Consecutive Ones, you are trying to work toward the right number by following one clear idea.
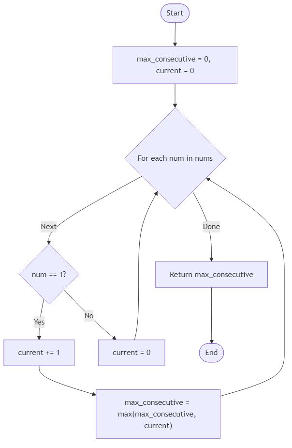
This problem hides a best streak, chain, or longest piece inside a larger list. You are not always taking everything. Instead, you are searching for the strongest run that still follows the rule. A choice that looks good right now may not always lead to the best final result, so careful thinking matters.
For example, if the input is nums = [0,0,0], the answer is 0. There are no 1s in the array. Another example is nums = [1,0,1,1,0,1], which gives 2. The longest sequence of 1s has length 2.
This is a friendly practice problem, but it still rewards careful reading. The key is to look for the best hidden streak, not just the first one that seems okay.
Example Input & Output
There are no 1s in the array.
The longest sequence of 1s has length 2.
The longest continuous sequence of 1s is three in a row.
Algorithm Flow

Best Answers
import java.util.*;
class Solution {
public int find_maximum_consecutive_ones(Object input) {
int[] nums = (int[]) input;
int max_c = 0, cur = 0;
for (int x : nums) {
if (x == 1) { cur++; max_c = Math.max(max_c, cur); }
else cur = 0;
}
return max_c;
}
}Comments (0)
Join the Discussion
Share your thoughts, ask questions, or help others with this Challenge.
